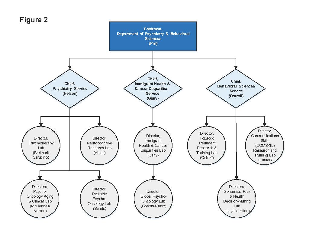
Laboratories
Training program faculty primarily consists of members of the Department of Psychiatry & Behavioral Sciences at Memorial Sloan Kettering Cancer Center. Research in the departments spans three academic services (Psychiatry Service, Behavioral Sciences Service, and Immigrant Health and Cancer Disparities Service), and is coordinated through nine complementary laboratories led by senior faculty.
Mentors
Our training program faculty includes Primary Research Mentors, all of whom conduct cutting-edge clinical and behavioral psycho-oncology research, and who are committed to training early-stage investigators. Each fellow is assigned to a Primary Research Mentor. Our program also includes Other Research Mentors, who can serve as secondary mentors to fellows.
| Name | Research Interests |
|---|---|
| Tim A. Ahles, PhD | Neurocognitive sequelae of cancer treatment; Translational science |
| Smita Banerjee, PhD | Provider-patient communication; Youth tobacco prevention; Youth indoor tanning; Message framing |
| Victoria Blinder, MD | Survivorship; Cancer disparities; Financial toxicity |
| William S. Breitbart, MD | Symptom control; Psychotherapy interventions for cancer patients; Distress screening |
| Rosario Costas-Muniz, PhD | Cultural adaptation of interventions; Latino cancer health equity; Global health |
| Lisa Diamond, MD | Cancer disparities; low-English literacy; immigrant health |
| Francesca M. Gany, MD, MS | Cancer disparities; Immigrant health; Community-based participatory research; Recruitment and retention of minorities in clinical trials |
| Jada G. Hamilton, PhD, MPH | Genomic medicine and behavior; Decision making; Family communication; Cancer prevention |
| Jennifer L. Hay, PhD | Cancer risk perceptions; Skin cancer prevention; Health behavior theory; Qualitative methods |
| Jennifer C. Leng, MD, MPH | Cancer disparities; Low-Asian literacy; Immigrant health |
| Kelly McConnell, PhD | Geriatric psycho-oncology; Symptom control |
| Christian J. Nelson, PhD | Coping with prostate cancer; Geriatric oncology; Sexual sequelae of cancer treatment; Symptom control |
| Jamie S. Ostroff, PhD | Tobacco; Lung cancer; Stigma; Survivorship; Implementation science theory and methods; Cancer Disparities |
| Patricia A. Parker, PhD | Provider-patient communication; Symptom Control |
| James C. Root, PhD | Neurocognitive sequelae of cancer treatment |
| Stephen A. Sands, PsyD | Pediatric psycho-oncology; Neuropsychology |
| Name | Research Interests |
|---|---|
| Yesne Alici, MD | Symptom control; Geriatric Oncology |
| Thomas Atkinson, PhD | Patient-reported outcomes; Health-related quality of life; Psychometrics; Systematic reviews |
| Marie E. Barnett, PhD | Adolescent and Young Adult (AYA) Psychosocial outcomes and interventions; Li Fraumeni Syndrome among pediatrics and AYAs |
| Jeanne Carter, PhD | Sexual health; Cancer-related infertility |
| Devika Jutagir, PhD | Cancer disparities; Immigrant health |
| T. Peter Kingham, MD, FACS | Global cancer disparities |
| Chris Kotsen, PsyD, CTTS, NCTTP | Tobacco treatment; Telehealth |
| Yuelin Li, PhD | Behavioral statistical methods and modeling; Clinical trials; Social network analysis; Psychometrics |
| Florence Lui, PhD | Cancer disparities; Low-Asian literacy; Immigrant health |
| Jun J. Mao, MD, MSCE | Symptom control |
| Judith Nelson, MD, JD | Symptom control; Supportive care |
| William Rosa, PhD, MBE, MS | Provider-patient communication; Symptom control; Palliative care |
| Elizabeth L. Ryan, PhD | Neurocognitive sequelae of cancer treatment |
| Talya Salz, PhD | Health services research; Patient-reported outcomes; Head and neck cancer survivorship; Pain/opioids |
| Rebecca Saracino, PhD | Geriatric psycho-oncology; Symptom control |
| Andrew Vickers, PhD | Patient-reported outcomes; Symptom control |
| Talia I. Zaider, PhD | Family/couples coping with cancer |